Description
Volvo EW140 B Excavator Service Repair Manual
The Volvo EW140 B Excavator Service Repair Manual is an essential resource for technicians and owners seeking precise guidance on maintenance, troubleshooting, and repair procedures for this heavy-duty machine. Designed for efficiency and accuracy, this manual provides comprehensive coverage of the excavator’s technical specifications, operational systems, and component details.
- Detailed step-by-step instructions for routine maintenance tasks
- Troubleshooting guides to diagnose and resolve common issues quickly
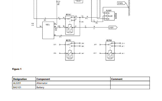
- Clear diagrams and illustrations for easy identification of parts and systems
- Information on safety protocols and proper service techniques
- Coverage of engine, hydraulics, electrical systems, and mechanical components
- Specifications for lubrication, fluid replacement, and calibration
Whether you’re a professional mechanic or a skilled operator, this manual ensures you have the tools to keep your Volvo EW140 B in optimal condition. Its organized structure and technical depth make it a reliable companion for extending the life of your equipment and minimizing downtime. Perfect for both on-site repairs and off-site planning, it’s a must-have for anyone committed to the precision and performance of their excavator.
The manual covers:
General Maintenance
Troubleshooting
Engine Service / Repair
Wiring Diagram
Electrical System
Hydraulic System
Suspension
Periodic Lubrication
Fuel Injection
Heater/ Air Conditional
and more











Reviews
There are no reviews yet.