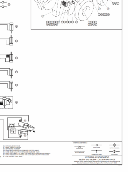
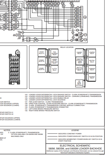
Description
Comprehensive service manual providing detailed information on technical servicing, diagnostics, maintenance, and repairs for CASE 580M, SM, 590SM Super M Series 1 machines.
30 $ Original price was: 30 $.25 $Current price is: 25 $.
Manual Type: Service Manual
Brand: CASE
Number Pages: 1524
Document size: 357.85 MB
Format: PDF
Language(s): English
Comprehensive service manual providing detailed information on technical servicing, diagnostics, maintenance, and repairs for CASE 580M, SM, 590SM Super M Series 1 machines.














Reviews
There are no reviews yet.